方案概述
本方案聚焦消费金融贷后管理核心痛点,响应金融行业数字化转型号召,以“碳基-硅基员工”协同为核心治理范式,通过“产学研用”联合研发模式,融合大模型、智能体、RAG、ASR语音识别等前沿技术,构建轻量化、模块化、高合规性的智能语音质检系统。依托本地化部署的全方位合规保障体系与“人机双向迭代”机制,实现全量质检覆盖、效率跃升与风险精准管控,形成可复用的金融风控协同治理模板,具备跨场景推广与行业技术输出价值,助力金融机构从“人控”向“智控”转型。
方案背景
金融行业数字化转型加速推进,监管层对贷后管理提出全量质检、实时风控、可追溯及消费者权益保护的严格要求,《互联网金融贷后保全风控指引》等政策进一步明确合规运营标准,推动行业告别传统人工质检模式。
产业困境:行业普遍依赖“碳基员工”单点作业,海量非结构化语音数据价值未被充分挖掘,存在质检效率低、成本高、合规风险难把控等共性问题,难以适配业务增长与监管升级的双重需求。
企业每月产生数万通贷后保全通话,人工抽检受人力成本限制覆盖率仅20%,质检周期长达T+2~T+7,违规漏检率超30%;人工需承担大量重复劳动,效率低下且易出错,既无法满足实时风控需求,也面临潜在的监管处罚风险。
方案目标
解决场景痛点:以“硅基员工全量筛查+碳基员工高价值复核”的协同模式,替代传统人工抽检,破解“合规要求高”与“人工效率低”的核心矛盾,挖掘非结构化数据价值。
项目落地目标:实现100%全量语音质检覆盖,质检时效从T+2~T+7压缩至T+1准实时水平;违规漏检率降至10%以内,违规话术识别准确率超95%;年化直接节约人力成本30万元,构建“检测-分析-培训-优化”的闭环智能风控机制;形成可复制的协同治理模板,实现跨场景复用。
方案特点
相比同类产品优势:独创“碳基-硅基员工”协同范式,分工明确且双向迭代;采用轻量化模块化智能体架构,支持多模型动态调度与低代码工作流编排;融合ASR语音识别、大模型小样本学习与RAG技术,实现规则精准匹配、AI决策可解释可溯源;构建“双对接人+需求双签”保障制度,确保技术与业务高度适配。
解决核心痛点:彻底解决人工质检覆盖率低、时效慢、漏检率高、成本高的行业通病,同时释放人工从重复劳动中脱离,聚焦高价值决策工作。
产业影响力:形成轻量化AI落地方法论与“三维九步”法,为银行、保险、证券等各类金融机构提供可复制的数字化解决方案,推动行业风控模式转型升级,为全业务链智能化改造提供参考。
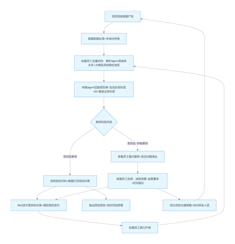
方案业务流程图


实现功能展示
1.将我司丰富业务经验萃取并沉淀为标准化知识库,基于RAG(检索增强生成)技术的智能检索能力,能够快速从海量规则库中精准召回相关质检规则;
具备多模态分析能力,可同时对语音和文本数据进行深度语义分析;
2.采用低代码的工作流编排方式,支持业务人员快速配置和优化质检流程。3.“碳基-硅基员工协同”的设计理念。AI系统负责处理标准化的质检任务,包括基础的话术合规性检查、敏感词识别等;而人工质检员则专注于复杂案例的复核和策略优化,形成人机优势互补的工作模式。
4.建立了持续学习机制,通过不断积累的质检数据和反馈,实现模型能力的持续进化。为确保系统稳定性,项目设计了多层次的技术保障措施,包括故障自动转移、服务降级机制等,保证系统在各类异常情况下的稳定运行。


方案案例及效果
本项目具有显著的经济效益和行业推广价值。
在直接经济效益方面,通过AI智能质检替代传统人工抽检,预计每年可节约人力成本约30万元,具体体现在减少2名专职质检人员的配置。更重要的是,项目实现了质检效率的质的飞跃,将质检覆盖率从20%提升至100%,质检时效从T+2以上缩短至T+1准实时水平,大幅提升了运营效率。
在风险成本节约方面,通过全量质检和实时风险预警,能够有效降低因保全违规导致的客户投诉和监管处罚风险。据初步估算,项目可帮助规避潜在的百万元级监管罚单,同时降低相关投诉处理成本。
此外,通过智能话术优化建议,能够提升保全人员的业务能力,间接促进业务效率的提升。从投资回报角度看,预计在推广至M3内保全、客服等场景后,年化节约成本可提升至200万元以上,投资回报周期合理。项目形成的智能质检能力还可作为技术服务输出,创造新的收入增长点。
在行业推广价值方面,本项目形成的轻量化AI落地方法论和碳硅协同机制,为各类金融机构(银行、保险、证券及非银等)提供了可复制的数字化解决方案。预计在金融行业全面推广后,可帮助机构将质检成本降低60%以上,质检效率提升百倍,推动行业风控模式从“人控”到“智控”的转型升级。项目的成功实施,还将为金融行业其他业务的智能化改造提供重要参考,具有显著的行业示范效应和推广价值。
方案未来展望
方案提升方向:增加GPU算力资源,优化多模型调度算法;深化大模型语义理解精度与多模态数据处理能力;简化低代码配置流程,提升业务人员操作便捷性;推动协同范式向全业务链风控延伸。
市场需求预估:当前金融行业数字化转型进入深水区,“五篇大文章”中“科技金融”“绿色金融”等战略部署,进一步推动金融机构加速智能化升级。本方案打造的可复制协同治理模式,精准契合各类金融机构(银行、保险、证券、非银机构等)降本增效、合规风控的核心需求,市场空间广阔。预计全面推广后,可帮助行业整体降低60%以上质检成本,质检效率提升百倍,同时为金融机构践行“数字金融”战略提供轻量化落地路径,助力金融服务提质增效,更好地服务实体经济。
政策预估:紧扣金融监管政策迭代节奏,以“五篇大文章”战略为指引,持续优化合规规则库,确保系统始终贴合监管要求;深化AI决策可解释性技术落地,完善审计留痕与证据链追溯机制,满足监管对智能风控“透明化、可问责”的严格要求。同时,依托“数字金融”赋能经验,探索将协同范式向电商、电信、政务等非金融领域客服质检场景拓展,扩大应用边界,为更多行业的数字化治理提供支持,助力全社会数字经济高质量发展,践行“五篇大文章”中推动科技创新与产业融合的核心要义。
本方案以“碳基-硅基员工”协同为核心创新点,深度融合大模型、智能体等前沿技术与金融贷后管理业务场景,构建了一套“效率提升、合规强化、成本优化、模式可复制”的智能语音质检解决方案。通过明确人机分工、搭建双向迭代机制与全方位合规体系,成功解决了传统人工质检的核心痛点,实现了“降本、提质、增效、合规”的多重目标。项目落地后不仅为企业带来显著的经济效益,更形成了可复用的行业模板与轻量化AI落地方法论,为金融行业数字化转型提供了切实可行的实践路径。未来随着技术的持续优化与场景的不断拓展,该方案将在金融全业务链及更多领域释放价值,推动行业智能化治理水平迈上新台阶。