方案概述
“尽调灵瞳”是北京银行南昌分行自主研发的智能尽调平台,其深度整合大语言模型、多模态技术、RAG(检索增强生成)以及智能Agent技术,构建起智能解析、动态填充、交叉核验三大核心引擎。方案达成了非结构化金融文档的精确解析、业务规则与数据的智能融合、全流程合规溯源等关键功能,切实解决了传统人工尽职调查效率低下、质量风险较高、资源浪费等行业难题,为服务“金融五篇大文章”提供了坚实的技术支撑,显著提高了金融机构服务实体经济的效率与质量。
方案背景
随着金融科技快速发展与金融机构数字化转型浪潮加速推进,传统信贷尽调模式面临严峻挑战。在“数字南昌”建设战略指引下,北京银行南昌分行深入调研发现,区域性金融机构在服务地方经济与小微企业发展过程中,传统信贷尽调存在三大核心痛点:一是效率瓶颈突出,单份尽调报告平均耗时8小时,其中70%时间为手工录入与资料核对,客户经理每月处理50笔个贷申请需耗费400小时;二是质量风险高企,数据口径不统一、财务核算易错、合规隐患频发,不同来源的财务报表存在格式混乱、字段命名不一致等问题;三是资源浪费严重,重复收集资料现象普遍,业务知识难以沉淀,人力成本居高不下。这些问题严重制约了普惠金融的深入发展,亟需通过技术创新实现业务流程重构与服务模式升级。
方案目标
本方案旨在通过人工智能技术重构信贷尽调全流程,具体目标包括:一是实现非结构化数据的精准治理,针对合同、报表、流水等10余类文档,建立95%以上准确率的信息提取机制,解决格式多样、字段命名混乱等行业难题;二是构建业务规则与数据深度融合的智能风控体系,将监管要求与分行历史经验编码为可执行逻辑,实现多维度风险预判;三是建立全链路合规溯源机制,满足审计穿透要求,确保每项数据自动关联来源文件,支持字段级数据溯源;四是全面提升尽调效率与质量,将报告撰写时间压缩87.5%,数据错误率降低70%,合规审查通过率提升至100%;五是赋能普惠金融发展,缩短小微企业融资周期,提升服务实体经济的能力与效率。
方案特点
1、多模态技术与业务知识的深度融合创新:突破传统文档处理仅能实现简单信息提取的局限,通过自然语言处理技术与金融业务知识的协同,将非结构化数据转化为可直接用于决策的结构化信息。系统不仅能识别企业银行流水中的收入金额,还能通过关联上下游企业交易记录,构建完整资金流向图谱,为风险评估提供多维度依据。这种技术与业务的深度融合,实现了从数据感知到价值创造的跃升。
2、大模型与风控规则的动态耦合机制:创新性地将业务规则库与大模型能力有机结合,将监管要求与分行历史经验编码为可执行处理逻辑。在评估企业贷款申请时,系统不仅依据财务报表中的硬性指标,还能结合行业趋势与历史案例库,分析类似企业的违约模式,对财务指标处于临界值的企业提供更全面的风险判断,有效避免“一刀切”式决策失误。这种动态耦合机制显著提升了风控的精准性与适应性。
3、业务价值的双重突破与就业结构转型:系统实现了字段级数据溯源与普惠金融效率跃升的双重突破。一方面,通过完整记录操作日志与数据来源,满足严格审计合规要求;另一方面,将小微企业融资周期从10天缩短至5天,积极响应国家“金融支持实体经济”政策导向。同时,推动客户经理工作重心从重复性数据录入转向高价值洞见创造,角色逐渐向“价值分析师”演变,分行风控团队实现了对隐性风险的实时监控,重构了金融就业结构与价值创造模式。
方案业务流程图
1、智能尽调平台流程框架

2、智能尽调平台报告生成流程

3、智能解析流程


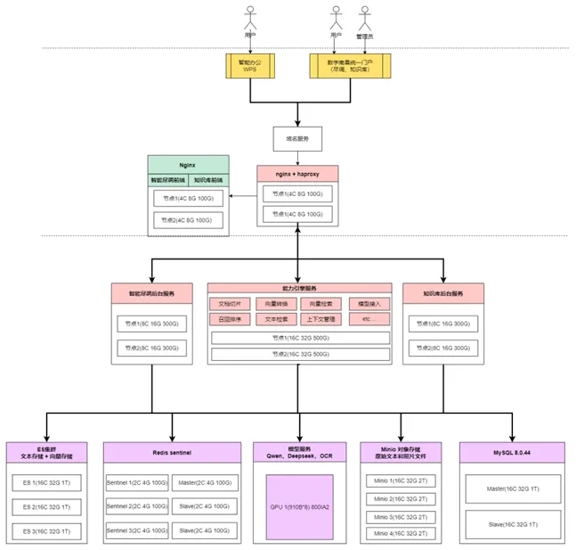
4、算力平台部署支撑

实现功能展示
1、智能文档解析功能:支持合同、报表、流水等10余类非结构化文档的自动识别与解析,针对“净利润”与“净利”等字段命名混乱问题,通过正则表达式设计与模糊匹配策略实现95%以上的准确率;内置数据逻辑校验机制,可自动验证财务指标间的逻辑关系,确保数据合理性。
2、动态报告生成功能:基于知识图谱与大模型协同,自动匹配预设模板字段,填充完整度达60%;系统能够结合历史案例库分析类似企业违约模式,当发现“应收账款”与“销售收入”比例异常时自动标记风险点;客户经理可对识别结果进行微调,修正数据自动反馈至系统形成持续优化机制。
3、合规溯源与风控功能:实现字段级数据溯源,每项数据自动关联来源文件的具体页码与位置;完整记录操作日志,确保数据变更有迹可循;引入异常行为预警模块,实时监控操作记录,发现异常时触发风险提示;通过勾稽校验逻辑检查资产负债表平衡性,确保数据合规性与准确性。
方案案例及效果
1、项目入选国家金融标准化研究院案例集:本项目被北京国家金融标准化研究院收录进《2025大模型金融应用创新与实践案例集》,成为全国金融行业人工智能应用的标杆案例。该案例集作为金融标准化研究的重要成果,系统梳理了大模型在金融领域的最佳实践与标准化路径,为行业提供了可复制、可推广的创新范式。
2、业务实效与质量双提升:在支行试点应用中,系统将尽调报告撰写时间从8小时压缩至1小时,提速87.5%;通过交叉验证技术将数据错误率降低70%,合规审查通过率提升至99%,成功识别多起财务数据异常风险。
方案未来展望
技术架构持续优化:计划引入更先进的多模态大模型技术,提升对复杂金融文档的理解能力;探索联邦学习技术在跨机构数据协同中的应用,解决数据孤岛问题;优化算力资源配置,提升系统响应速度与稳定性,为大规模推广应用奠定技术基础。
应用场景深度拓展:在现有信贷尽调基础上,向投行业务、资产管理、合规审计等领域延伸,构建全场景智能风控生态;针对不同行业特点,开发定制化尽调模板与风控规则,提升方案的适应性与精准度;探索与政府公共服务平台对接,整合税务、社保、司法等多源数据,构建更全面的企业画像。
生态价值持续释放:积极响应国家数字经济与金融科技政策导向,推动方案在区域性金融机构中的标准化输出;建立开放合作机制,与科技公司、高校科研机构共建创新生态;深化人才培养体系,推动金融从业人员数字素养提升,为行业数字化转型提供人才支撑,最终实现科技赋能金融、金融服务实体的良性循环。