方案概述
天波手持智能PDA针对烟草农网痛点,以硬件适配、全功能集成等优势,实现支付与服务数智化,提升经营效率、优化管理,赋能零售户与乡村生态,打造可复制的产业升级路径,树立行业数字化标杆。
方案背景
在数字经济与乡村振兴战略深度融合的背景下,烟草农网作为烟草行业连接乡村市场、服务零售户与烟农的核心终端,其数字化转型已成为行业高质量发展的关键抓手。
当前烟草农网终端普遍面临多重痛点:一是支付场景碎片化,传统农网零售户多依赖现金、单一扫码支付,缺乏统一支付入口,对账繁琐且资金到账周期长;二是数字鸿沟突出,大量农村零售户(尤其是中老年群体)对智能设备操作陌生,现有数字化工具适配性不足,难以实现高效应用;三是服务与经营割裂,支付数据与商品进销存、烟草配送、消费需求等数据互不联通,无法为零售户提供精准经营指导,也难以支撑烟草企业精细化管理;四是终端设施与服务功能单一,多数农网小店仅承担基础交易功能,缺乏综合服务能力,难以满足乡村居民多元化需求。

方案目标
以天波手持智能PDA为载体,构建“支付集成化、服务数字化、管理精细化、生态协同化”的烟草农网数智服务体系,实现支付效率提升、服务能力升级、经营成本降低、数据价值释放,打造烟草农网支付创新与服务数智化标杆案例,赋能乡村商业生态提质增效。
方案特点
1、硬件适配更贴合农网场景:采用IP65级防水防尘、1.2米抗摔加固设计,搭配长续航电池与双频网络模块,相较普通商用PDA,能耐受农村户外作业、频繁移动及网络不稳定环境,解决同类设备“娇贵易损、续航不足”的短板,适配农网复杂使用场景。
2、功能集成更聚焦烟草全链路:摒弃同类产品“单一支付”或“单纯盘点”的碎片化功能,实现支付结算、进销存管理、数据同步的深度融合,比普通智能终端更符合烟草行业合规与资金安全要求,同时为烟草企业提供数据支撑,解决经营与管理数据孤立问题。
3、树立行业数字化标杆:为烟草行业农网转型提供“硬件+软件+服务”一体化解决方案,其可复制、标准化的路径,也为其他涉农行业终端数字化转型提供参考,推动农业农村数字化整体升级。
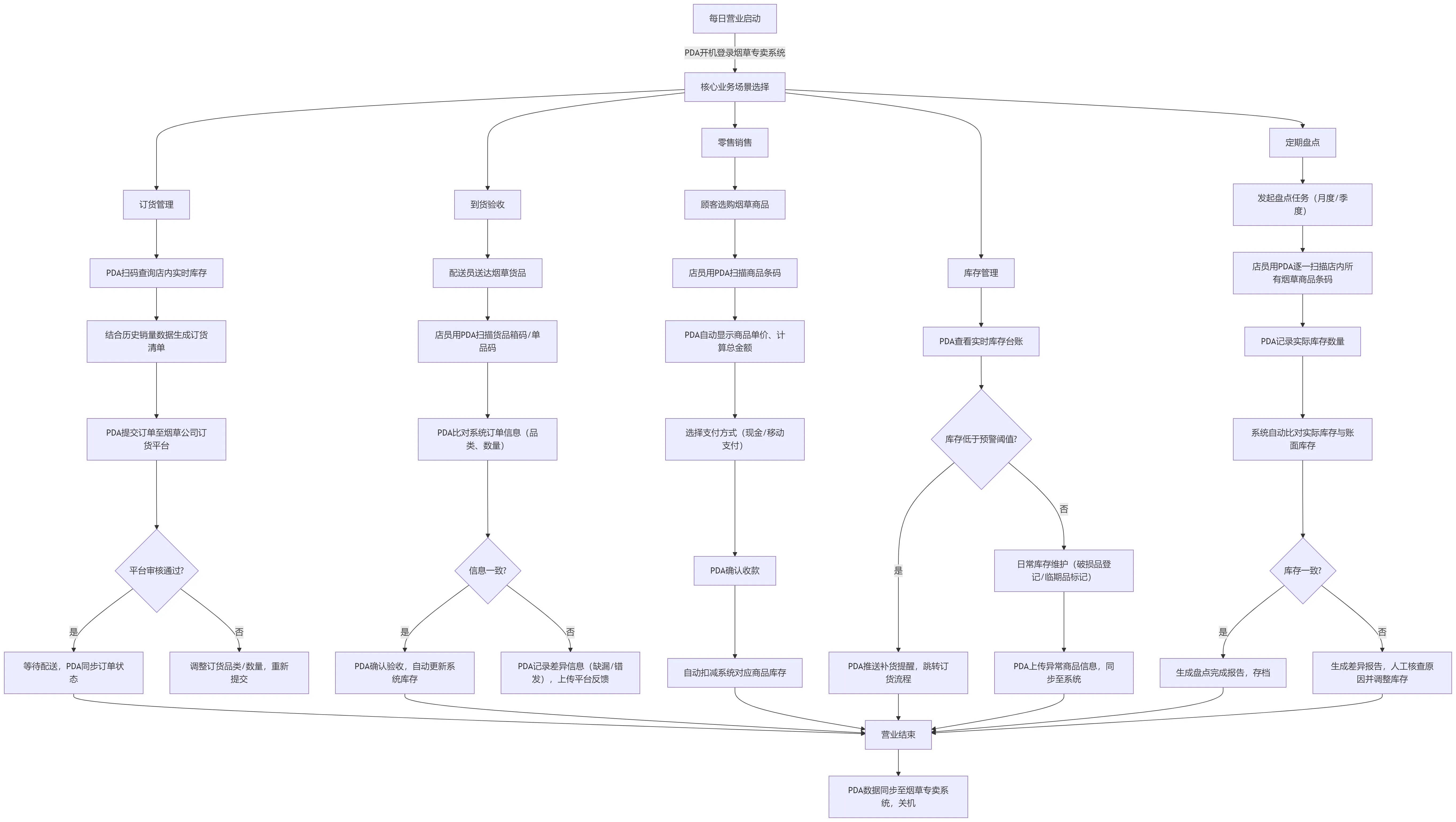
方案业务流程图

实现功能展示
1、经营管理数字化:PDA搭载专属烟草农网管理系统,支持商品扫码入库、库存实时盘点、销售数据统计,自动生成进销存报表,为零售户提供备货建议,替代传统手工记账模式,实现“数据驱动经营”
2、多渠道聚合支付:PDA内置聚合支付模块,无缝对接主流支付渠道
3、数据链路打通:PDA终端数据与烟草企业ERP系统、云端管理平台实时同步,整合支付数据、经营数据、用户数据,构建农网终端数据画像,为烟草企业经营决策提供支撑。
方案案例及效果
1、经营效率显著提升:烟草农网终端支付结算时长从平均3分钟/笔缩短至30秒/笔,有效降低人工成本与时间成本,让零售户聚焦核心经营业务。
2、管理精细化水平升级:通过数据协同,烟草企业实现对农网终端的动态管控,有效减少库存积压与缺货问题,推动农网管理从“粗放式”向“精细化”转型。
3、生态价值持续释放:已在多个烟草农网试点区域落地,助力试点终端营业额平均提升20%,带动乡村零售终端数字化转型,部分终端延伸出快递代收等便民服务,成为乡村便民服务枢纽,为乡村振兴注入数字动能。
方案未来展望
1、技术迭代持续深化:依托AI与大数据技术升级PDA智能能力,实现消费需求精准预测、个性化营销推送、智能风控预警等功能
2、服务生态持续拓展:以手持PDA为核心,构建“烟草零售+便民服务+金融赋能”的农网生态体系
3、规模化推广与行业赋能:在现有试点基础上,向全国烟草农网推广方案,形成可复制、可落地的标准化数智化转型路径;输出烟草农网支付创新与服务数智化解决方案,为其他涉农行业终端转型提供参考,充分发挥标杆示范作用,助力农业农村数字化转型。